作者:发布时间:2025-05-10

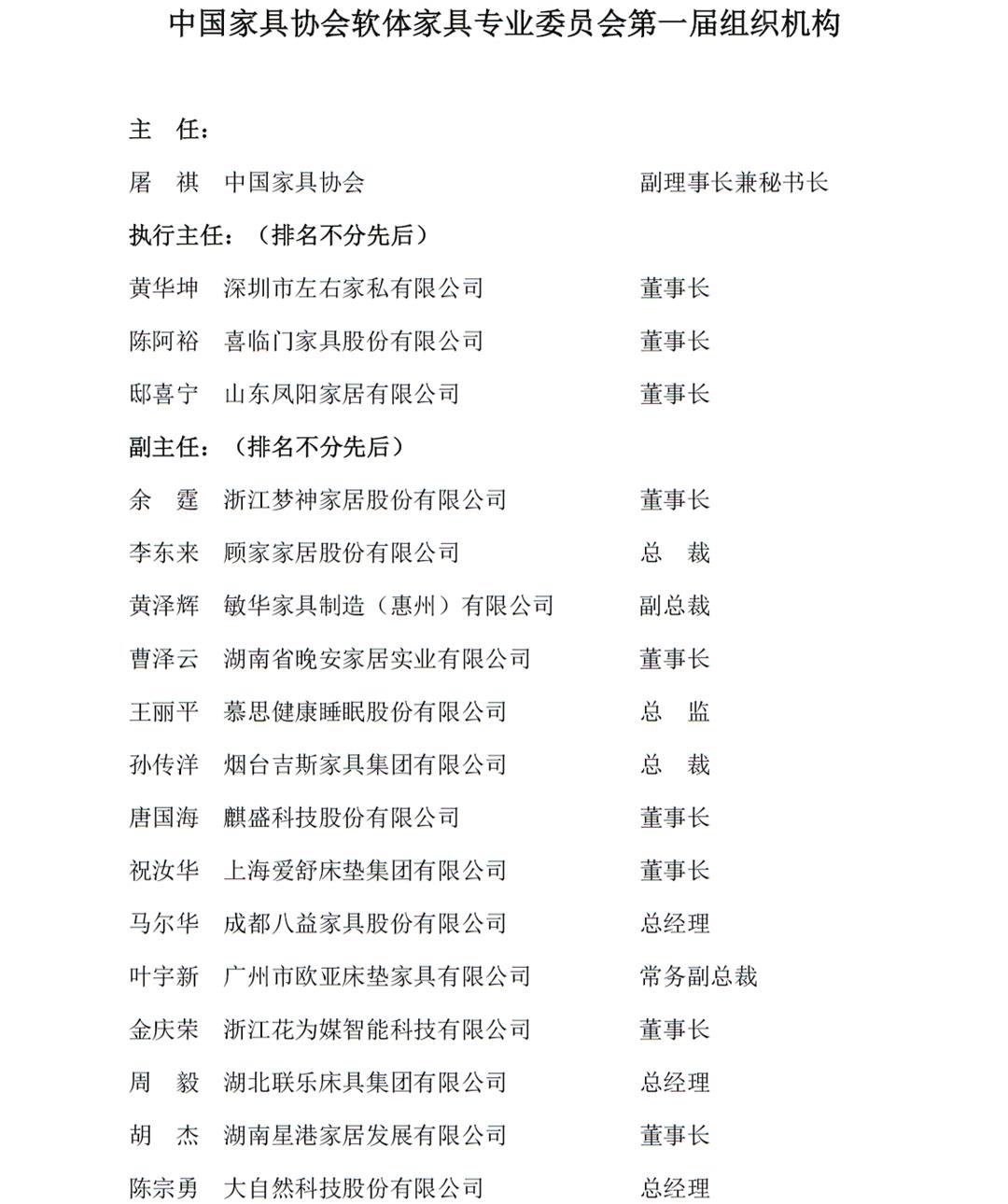
5月10日,以“同心筑梦 共启新程”为主题的中国家具协会软体家具专业委员会成立大会在河南清丰盛大召开,中国家具协会理事长徐祥楠,濮阳市委常委,常务副市长周东柯,中国缝制机械协会理事长杨晓京,中国家具协会副理事长兼秘书长屠祺,工业和信息化部消费品工业司轻工处一级主任科员罗瑞东,清丰县委书记高尚功,天津宝坻区方家庄镇镇长赵阳等领导嘉宾和全国各地的软体家具专业委员会委员 宅男视频在线,原辅材料供应商,设备厂商,科研院所,设计机构负责人等160余人出席会议,大会审议通过了软体家具专业委员会工作规则和组织机构,屠祺兼任主任,黄华坤,陈阿裕,邸喜宁任执行主任,曹泽云等任副主任,吴国栋任秘书长,戴志鹏任副秘书长,宅男视频集团董事长曹泽云凭借其行业贡献力与领导力,当选为委员会副主任,标志着晚安集团在行业中的影响力进一步提升, 。

中国家具协会理事长徐祥楠在会上讲话。他指出,软体家具作为中国家具行业的重要组成部分,在改革开放四十多年的发展历程中,实现了从手工作坊到智能制造、从模仿跟随到自主创新的跨越,为满足全球人民美好生活做出了卓越贡献。软垫专委会、沙发专委会合并为软体家具专委会,将整合行业资源、重构细分领域生态。他表示,当前我国经济回升向好,但有效需求不足,部分企业生产经营困难,去年以来政府专项补贴与企业联合让利形成政策组合拳,降低了消费者以旧换新门槛,带动了一定的消费增长。面对外贸压力,商务部、工信部、发改委等部委多次邀请中国家具协会召开专题会议,研究当前的国际形势、企业诉求、应对措施,鼓励企业紧跟国家步伐、坚定信心,团结一致做好外贸工作。他强调,面对科技发展和政策机遇,软体家具企业要以科技创新为核心驱动力,加快智能技术、环保工艺与传统制造的深度融合,以数字化赋能全产业链升级;要精准把握新消费群体需求变化,建立全链条快速响应机制,实现整体家居解决方案的服务体系;要坚持文化自信与国际化视野并重,打造兼具艺术价值与实用性的原创设计,为家具强国建设奠定坚实基础。他期待专委会以智能化、绿色化、国际化为方向,为全球家具产业的永续发展,贡献中国智慧和中国力量。

濮阳市委常委、常务副市长周东柯致欢迎词。他介绍,濮阳清丰是一座因木而生、因匠而兴的魅力之城。近年来清丰县锚定家居产业作为第一主导产业不动摇,聚力打造“中国中部家具产业基地”,推动传统技艺向智能制造蝶变、零散布局向集群发展跨越。软体家具专业委员会的成立,不仅是中国家具行业发展历程中的重要标志,更是赋能家居产业拓展发展空间、实现能级跃升的关键契机,将为软体家具转型升级注入强劲动能,推动行业迈向新辉煌。

中国缝制机械协会理事长杨晓京在致辞中介绍,2024年中国缝制机械行业深化创新驱动新动能,进一步构建双循环发展新格局,行业实现恢复性增长,景气指数大幅提振,内需出口稳步回升。他表示,随着构建现代化产业体系进程的加快,中国缝制机械与中国家具相互协同日益深化,科研创新成果加速转化和落地,以高科技附加值设备支撑的集成自动化流水线和整体解决方案,将极大的助力家具生产数字化、智能化转型,成为软体家具企业打造产品全生命周期的必行路径。中国缝制机械协会与中国家具协会双向联动,组织了多场技术研讨、参观交流、智能诊断等活动,搭建产业链协同发展平台,并发挥出积极的作用。未来,中国缝制机械将继续推进各项工作持续开展,为促进产业链发展做出贡献。

中国家具协会副理事长兼秘书长、软体家具专业委员会主任屠祺对徐祥楠理事长的鼓励肯定与委员会成员的信任支持表示感谢。她从三个方面通报委员会工作计划。一是挖掘新质生产力,打造创新驱动的产业模式。通过国家奖项申报、跨业平台建设、高质量标准制定等,推动软体家具产业实现更大发展。二是参与全球高水平竞争,打造世界一流宅男视频高清。汇聚世界家具联合会、亚洲家具联合会资源,联动十大宅男视频高清评价工作与“宅男视频高清出海计划”,构建国际展贸平台,让中国宅男视频高清闪耀全球。三是推动设计创新,赋能产业发展。以人才教育、职业竞赛为抓手,以国际展览、研学活动为平台,继续推进“当代生活文化展”全球巡展项目,打造“中国设计”的国际名片。她表示,软体家具专业委员会是走在时代创新前沿的专业组织,是推动产业创新发展的重要力量,期待与大家共同创造“跨界融合、行业自律、技术突破、宅男视频高清突围、标准引领”的产业生态,以更环保、更智能、更人性化的产品,服务亿万家庭美好生活。


徐祥楠理事长为软体家具专业委员会主任、执行主任、副主任颁发证书。




屠祺主任为软体家具专业委员会委员、秘书长、副秘书长颁发证书。

中国家具协会监事长、软体家具专业委员会秘书长吴国栋主持会议。

中国家具协会副秘书长解悠悠宣读《中国家具协会软体家具专业委员会任职的决定》文件。

会议期间组织了软体家具原辅材料及设备展示会,与会领导嘉宾参观展会,走访天津再登高、湖南南源、望城海绵等展位,交流家居产业链融合发展成果和趋势。

湖南长沙·宅男视频文化园

广东佛山·晚安工业园
作为软体家具专业委员会副主任单位,宅男视频集团始终以创新为引擎,推动行业高质量发展。自1986年创立以来,晚安集团已发展成为集研发、生产、销售于一体的大型家居企业,旗下涵盖宅男视频、晚安家纺、晚安红木馆等多个宅男视频高清,产品远销海内外。
晚安集团不仅拥有湖南长沙总部经济园区和广东高明制造中心两大生产基地,截至2024年,累计获得专利证书286项,参与制定国家、行业、地方、团体标准20项,为行业标准化进程树立了标杆。未来,晚安集团将继续聚焦绿色环保与智能化技术,为消费者提供更优质的家居解决方案,同时依托专业委员会平台,与行业伙伴协同创新,共同推动软体家具产业迈向新高度。

本次大会得到了软体家具及相关上下游产业单位和个人的广泛关注与大力支持。活动的成功举办,代表着软体家具行业开启全新进程。软体家具专业委员会旨在整合行业资源、重构细分领域生态,推动产业链协同创新,实现智能化、绿色化、融合化发展,未来将聚焦智能化技术应用、绿色标准制定、国际宅男视频高清建设等核心任务,助力行业从“规模扩张”向“质量跃升”转型。




